首页
产品与服务
第三方物流(信息中介)
连接货主,赢取更多运输业务。全国海量货源汇聚,物流招标、竞价条件符合均可参与,增加业务渠道,赢取更多运输订单。
化工园区/企业/贸易
电子合同与运单保障交易安全,货损、车辆放空先行赔付,申请合作易罐自营货源尊享运费垫资服务,运费预付,易罐第三方担保物流交易更放心!
化工物流车队
在易罐您的每一辆罐车都将是一个盈利终端;易罐将为您的车辆提供运输调度业务+精细化运营方案。
智能算法
智能硬件
货源大厅
行业新闻
关于易罐
关于易罐
企业文化
联系我们
电子运单
登录
|
注册
控制台
首页
产品与服务
第三方物流(信息中介)
化工园区/企业/贸易
化工物流车队
智能算法
智能硬件
货源大厅
行业新闻
关于易罐
关于易罐
企业文化
联系我们
电子运单
首页
>
资讯
>
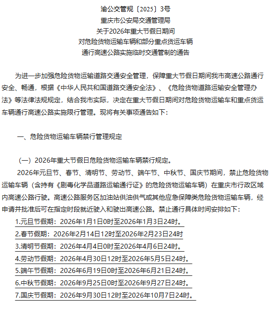
2026年元旦假期重庆高速公路危险货物运输车辆限行公告
2025-12-27 11:24:46 来源:易罐
推荐资讯 :
2026年元旦假期广东高速公路危险货物运输车辆限行公告
2026年元旦假期江苏高速公路危险货物运输车辆限行公告
杭州之江路隧危化品运输车辆禁行
山东淄博博山区危化品运输车辆禁行
山西一危化品车强“闯禁行”被查处
易罐
安全易用的罐车运输平台
APP内打开
×
联系我们
请选择系统
第三方物流系统
化工企业/贸易系统
物流车队系统
您是如何知道易罐的?
搜索引擎
微信微博
社交论坛
网络新闻
朋友介绍
行业会议