2026年元旦假期,各省高速对危化品运输车通行限制汇总如下:
河北
限行时段:元旦期间京石、曲港高速限行


湖北
限行时段:元旦期间部分路段限行

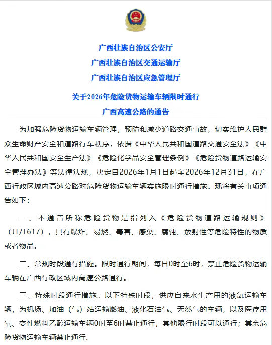
广西
限行时段:2026年1月1日0时 至 1月3日24时


湖南
限行时段:元旦期间全天24小时禁止在高速公路通行

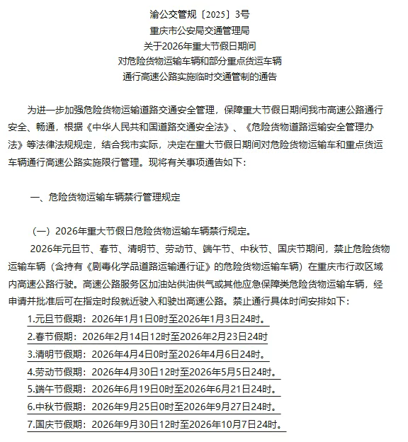
重庆
限行时段:2026年1月1日0时 至1月3日24时


广东
限行时段:2025年12月31日0时至2026年1月1日24时


江苏
限行时段:元旦期间全路网全时段禁行

山东
限行时段:2026年1月1日0时 至 1月4日6时

河南省
限行时段:2026年1月1日0时 至 1月4日6时

贵州遵义
限行时段:元旦期间,G7521渝筑高速(重遵段)禁止危化品运输车辆通行!

安徽九华山
限行时段:2025年12月31日5时至1月3日17时

山西
限行时段:元旦期间,山西高速禁止危化品运输车辆通行!

其他未公布限行的省份,出行前可拨打高速客服热线进行咨询:
江西:0791-12328
安徽:0551-12328
浙江:0571-12122
吉林:0431-96122
辽宁:024-96199
黑龙江:0451-96969
内蒙:0471-12328
陕西:029-96113
云南:0871-12122