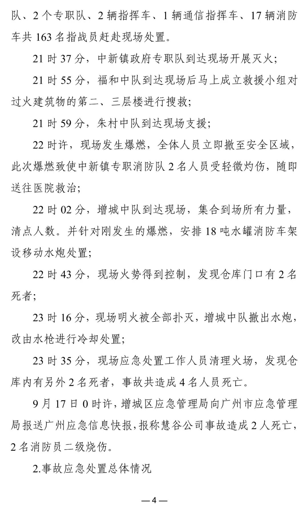
2019年9月16日21时25分,位于广州市增城区中新镇大田村的广州慧谷工程材料有限公司(现已注销,以下简称“慧谷公司”)C1幢仓库首层小仓库发生爆燃事故,造成4人死亡,2人受轻微伤,直接经济损失4674687.38元。
仓管工作人员在处置危险化学品泄漏时采用换桶和棉布吸附的方式,导致泄漏物过氧化2-乙基己酸叔丁酯受热分解后形成爆炸性气体;且在处置过程中使用铁桶、搬动铁桶时产生的火花,引起爆炸并起火。进而引燃现场存放的过氧苯甲酸叔丁酯、过氧化-2-乙基己酸叔丁酯、偶氮二异丁腈、甲胺溶液等危险化学品和空塑料桶等,造成现场火势迅速蔓延并引发多次爆燃。
事故报告原文↓↓↓



























