4月23日,陶氏公告2026年一季度业绩,净销售额97.94亿美元(约合人民币669.42亿元),同比下降6%;净亏损4.45亿美元(约合人民币30.40亿元);Op. EBIT 1.54亿美元,同比下降7600万美元,这主要是由于价格下跌所致;持续经营活动产生的现金11亿美元,同比大涨10亿美元,主要得益于收到NOVA Chemicals的法律诉讼赔款。

1、包装及特种塑料(最大):

2、工业中间体及基础设施:
净销售额26亿美元,同比下降8%;Op. EBIT减亏,同期增长1000万美元。
3、高性能材料与涂料:
该净销售额为21亿美元,与去年同期持平;Op. EBIT 1.17亿美元,较上年同期增长6800万美元。
受汇率利好和下游硅胶销量增长的推动,消费者解决方案业务的净销售额较上年同期有所增长,其中全球电子应用以及美国和加拿大家庭和个人护理应用的增长尤为显著,但部分增长被当地价格下降所抵消。涂料及高性能单体业务的净销售额较上年同期有所下降,原因是价格下降被丙烯酸单体销量增加部分抵消,主要原因是美国和加拿大的销量增长。

陶氏一季度业绩按业务以及地区:

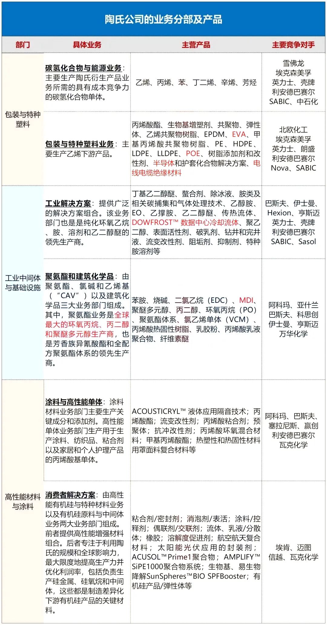
从业务上看,陶氏公司主营3大业务部,主要涉及乙烯及乙烯下游、环氧树脂、聚氨酯、丙烯酸及酯、有机硅等产品链,如图所示(点击放大):
