首页
产品与服务
第三方物流(信息中介)
连接货主,赢取更多运输业务。全国海量货源汇聚,物流招标、竞价条件符合均可参与,增加业务渠道,赢取更多运输订单。
化工园区/企业/贸易
电子合同与运单保障交易安全,货损、车辆放空先行赔付,申请合作易罐自营货源尊享运费垫资服务,运费预付,易罐第三方担保物流交易更放心!
化工物流车队
在易罐您的每一辆罐车都将是一个盈利终端;易罐将为您的车辆提供运输调度业务+精细化运营方案。
智能算法
智能硬件
货源大厅
行业新闻
关于易罐
关于易罐
企业文化
联系我们
电子运单
登录
|
注册
控制台
首页
产品与服务
第三方物流(信息中介)
化工园区/企业/贸易
化工物流车队
智能算法
智能硬件
货源大厅
行业新闻
关于易罐
关于易罐
企业文化
联系我们
电子运单
首页
>
资讯
>
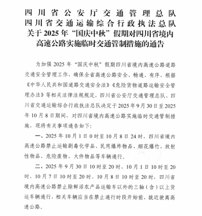
四川省2025年国庆节,中秋节危化品运输车限行通知
2025-09-28 15:19:15 来源:易罐
推荐资讯 :
广东湛江查获一危化品车辆无证运输
江苏如皋港化工园区周边严禁危化品车违停
2026年清明节期间四川高速公路禁止危险品运输车通行的通告
交通运输部检查指导组在湖北检查时发现个别企业未经许可从事危险货物运输
山西忻州滹沱河源头、青羊河全段危化品车辆禁行
易罐
安全易用的罐车运输平台
APP内打开
×
联系我们
请选择系统
第三方物流系统
化工企业/贸易系统
物流车队系统
您是如何知道易罐的?
搜索引擎
微信微博
社交论坛
网络新闻
朋友介绍
行业会议